вимірює напругу, силу струму, ємність, споживання; 7.5-100В; до 100А
вимірює напругу, силу струму, ємність, споживання; 7.5-100В; до 100А
| Параметр | Значення |
|---|---|
| Тип пристрою | панельний (врізний) |
| Тип струму | DC |
| Діапазон вимірювання напруги, В | 7.5 - 100 |
| Максимальний струм, А | 100 |
| Діапазон вимірювання енергії, кВт·год | 0 - 999 |
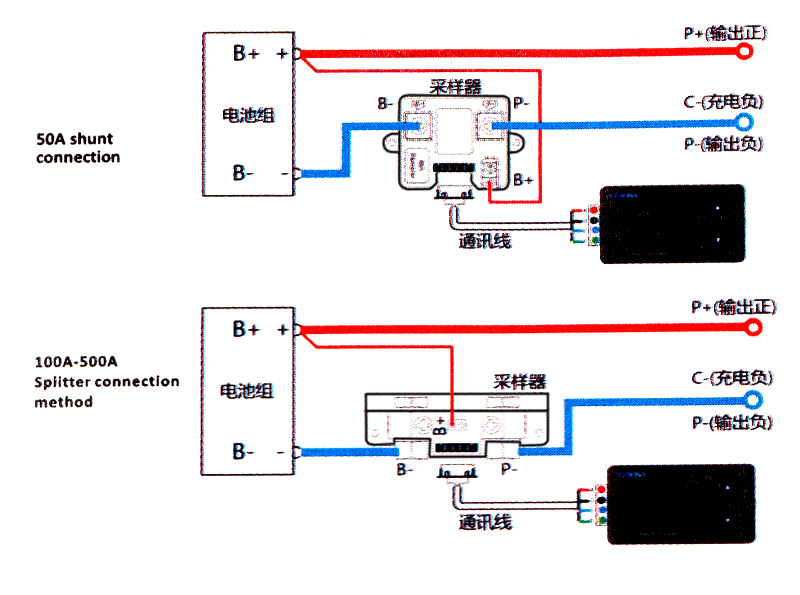
| Тип підключення струму | шунт |
| Наявність обліку часу роботи | так |
| Діапазон вимірювання ємності акумулятора, А·год | так |
| Додаткові функції | сигналізація |
💳
Ми приймаємо оплату зручними для вас способами: банківською карткою, безготівково на рахунок за реквізитами IBAN, а також готівкою. Ми завжди раді вашому замовленню та дбаємо, щоб оплата була простою і зручною.
У фізичному магазині доступні всі форми оплати, на точці видачі — лише банківська картка.
Для замовлень через сайт доступна безготівкова оплата на рахунок за реквізитами IBAN. Є також післяплата.
Опис
Індикатор енергії 9050-KLJ призначений для вимірювання та контролю основних електричних параметрів у системах живлення постійного струму. Прилад відображає напругу, струм, потужність, ємність, заряд, час роботи та інші параметри на кольоровому екрані. Може використовуватись для моніторингу акумуляторних батарей, сонячних систем, інверторів, лабораторних блоків живлення тощо.
Технічні характеристики
Функціонал
🔧 Інструкція
📘 Короткий опис функцій
⚙️ Налаштування
1. Перевірка та налаштування напруги
Натисніть і утримуйте кнопку SET на головному екрані протягом 3 секунд, щоб увійти в меню налаштувань (пункт B1). У режимі калібрування напруги (1-S) прилад покаже поточну напругу (наприклад, 30.0 В). Якщо виміряне значення занадто низьке або високе й не збігається з фактичною напругою, коротко натисніть SET, щоб увімкнути автоматичне калібрування напруги. Після автоматичного підстроювання до реального значення калібрування збережеться автоматично. Далі натисніть SET на 2 секунди, щоб повернутися до головного екрана.
2. Налаштування нижнього порогу напруги
Натисніть і утримуйте SET протягом 3 секунд, щоб увійти в меню (B1), потім перейдіть до пункту 2-U — налаштування нижньої напруги. Натисніть SET, щоб почати зміну, тоді кнопкою ⬆ задайте значення, а ⬇ — змінюйте позицію цифри. Після введення параметрів натисніть SET, щоб зберегти, і ще раз SET на 2 секунди для повернення до головного екрана. (Коли напруга опуститься нижче встановленого значення, з’явиться сигнал — спрацьовує звукова тривога B1-B1).
3. Налаштування струму
Натисніть SET на 3 секунди, щоб увійти в меню (B1), перейдіть до пункту 3-A — налаштування струму. Натисніть SET, щоб почати зміну, значення струму буде блимати. Кнопками ⬆ або ⬇ виберіть потрібний діапазон: 50 A / 100 A / 200 A / 300 A. Після вибору натисніть SET, щоб зберегти, і ще раз SET на 2 секунди, щоб повернутися до головного екрана. (За замовчуванням встановлено 100 А).
4. Скидання нульового значення струму
Натисніть SET на 3 секунди, щоб перейти в меню (B1), потім перейдіть до пункту 4-O — встановлення нульового значення. Натисніть SET, щоб почати, значення струму почне блимати. Натисніть ⬆, щоб очистити показник (обнулити струм), потім SET, щоб зберегти, і ще раз SET на 2 секунди для повернення на головний екран. (Обнулення проводиться лише без навантаження).
5. Калібрування точності вимірювання струму
Натисніть і утримуйте SET на головному екрані протягом 3 секунд, щоб увійти до меню (B1), потім перейдіть до пункту 5-S — калібрування струму. Ця функція не рекомендується для самостійного використання, оскільки калібрування виконано на заводі. Якщо необхідна корекція, зверніться до виробника або технічної підтримки.
6. Налаштування ємності
Натисніть SET на 3 секунди, щоб увійти до меню (B1), потім перейдіть до пункту 6-1 — налаштування ємності. Натисніть SET, щоб активувати редагування, значення почне блимати. Кнопкою ⬆ задайте потрібне число, ⬇ — змінюйте позицію цифри. Після налаштування натисніть SET, щоб зберегти, і ще раз SET на 2 секунди для повернення на головний екран. (Заводське значення ємності батареї — 100 А·год).
7. Встановлення повного заряду та нульового заряду
На головному екрані натисніть і утримуйте: ⬆ протягом 3 секунд — щоб встановити повний заряд (100 %); ⬇ протягом 3 секунд — щоб встановити нульовий заряд (0 %).
8. Налаштування підсвічування екрана
Натисніть SET на 3 секунди, щоб увійти в меню (B1), потім перейдіть до пункту 7-2 — налаштування підсвічування. Натисніть SET, щоб активувати редагування, значення часу (у секундах) почне блимати. Кнопкою ⬆ задайте потрібний час: 00 = підсвічування постійно ввімкнене, 10 / 30 / 60 = автовимкнення через 10, 30 або 60 секунд. Після вибору натисніть SET, щоб зберегти, і ще раз SET на 2 секунди для повернення на головний екран.

